广东省有疫情地区/广东省疫情有哪些市
广东省两热疫情高风险区有哪些地方
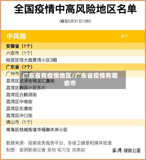
〖壹〗、广东省“两热”(基孔肯雅热和登革热)疫情高风险区涉及以下地区:深圳市福田区福保街道菩提路216号点彩人家28栋该区域被明确列为高风险区,需重点关注蚊媒传播风险 。基孔肯雅热和登革热均通过伊蚊叮咬传播 ,居民应加强防蚊措施,如清理积水容器 、使用蚊帐或驱蚊剂,避免蚊虫滋生。

〖贰〗、基孔肯雅热疫情高风险区 杨箕村及其相邻的登峰街和梅花村街 ,在基孔肯雅热疫情期间被列为高风险区。这表明这些地方的蚊子问题较为严重,可能存在大量的蚊子滋生地,居民应加强防范 。特定滋生地 广州白云区米龙村的一个制衣厂楼顶变成了“蚊子繁殖基地 ”。

〖叁〗、高风险区具体信息区域范围:莲塘街道兰亭世界二座(5楼至50楼)。管理措施:实行封控措施,期间“足不出户 、上门服务”。区域内连续7天无新增感染者 ,且第7天风险区域内所有人员完成一轮核酸筛查均为阴性,降为中风险区;连续3天无新增感染者降为低风险区 。
〖肆〗、广东5个中高风险地区分布广州、茂名和东莞。分别是广州市白云区三元里大道1008号鸿盈汇大厦、东莞市高埗镇北王路高埗段百茂物流园 、茂名市电白区水东街道西湖西路、茂名市电白区坡心镇新河村委会羊甘昌村二组51号、茂名市高新区七迳镇山岚村委会上山岚村2号。
〖伍〗 、广东佛山作为中国南方地区,气候温暖潮湿 ,是伊蚊活跃的区域,历史上也曾出现过基孔肯亚热病例 。关于佛山居民因基孔肯亚热疫情被限制出省的情况,需从以下几个角度分析: 传染病防控的一般原则疫情等级与措施:中国对传染病的防控采取分级管理。
〖陆〗、近来广东部分地区存在疫情 ,如广州、东莞出现新冠疫情,佛山爆发基孔肯雅热且已外溢。不同情况前往广东的要求如下:前往广州国内低风险地区人员如不在中高风险地区所在地市可自由出入广州,但建议所有外省来(返)穗人员进行一次核酸检测 。
广东哪里有疫情
〖壹〗 、广东发生了基孔肯雅热疫情 ,在佛山制造业集群爆发,同时广东英德部分工业企业因降雨停工,均对工厂生产造成影响。基孔肯雅热疫情对佛山制造业的影响基孔肯雅热疫情在佛山制造业集群爆发 ,情况较为严重。在3645例病例中,85%集中在制造业从业人员 。其中顺德区受影响最大,3317例病例集中出现在乐从、北滘等工业镇。
〖贰〗、025年8月25日至31日期间,广东省报告登革热本地病例的城市包括:广州 、深圳、潮州、佛山 、中山、汕头、湛江、云浮 、珠海、东莞、江门 、河源、惠州、汕尾 、阳江、茂名、肇庆 、清远和揭阳。
〖叁〗、广东基孔肯雅热疫情主要分布在佛山、广州 、中山、东莞、珠海、河源 、江门、阳江、肇庆 、清远、深圳和湛江等地 。佛山是广东基孔肯雅热疫情较为严重的地区之一 ,其中:顺德区的乐从镇、北滘镇 、陈村镇等地均有病例报告,且病例数量相对较多。

广东登革热疫情加剧,7天新增2029例
〖壹〗、广东省7天内新增2029例登革热病例,疫情形势严峻 ,需加强防控。疫情现状数据公布:2024年10月29日,广东省疾控中心通报,过去7天全省新增2029例登革热病例 ,其中本地病例2011例,输入病例18例。分布范围:本地病例主要集中在佛山、广州 、深圳等城市,显示疫情已扩散至多个人口密集区 。
广东疫情重点地区名单
〖壹〗、020年3月广东省新冠肺炎疫情风险等级重点地区名单如下:中风险地区:广州市越秀区;深圳市福田区;佛山市禅城区、南海区 、顺德区、三水区;惠州市惠城区、惠阳区、惠东县 、博罗县、大亚湾区;中山市主城区片区;肇庆市端州区;揭阳市普宁市。
〖贰〗、广州在荔湾 、番禺、增城、南沙等重点区域及机场 、港口等人员密集场所开展核酸检测 ,累计采样220万人。截至6月21日8时,未发现阳性感染报告 。CA868航班疫情“外溢”该航班累计报告38例阳性(确诊30例,无症状8例) ,已暂停运行四周。
〖叁〗、国内重点地区(2025年7月最新数据)广东省以下13个地市报告本地病例:佛山、广州 、东莞、中山、深圳 、江门、肇庆、梅州、珠海 、惠州、潮州、阳江 、云浮。全球分布特征主要流行区域集中在美洲、亚洲和非洲三大洲,但受传播范围广、变数多的影响,具体国家名单尚未公开 。
〖肆〗 、重点区域和场所类型根据疫情防控要求,重点区域和场所通常包括以下类别 ,具体名单需以官方实时更新为准:封控区/管控区/防范区封控区:实行“区域封闭、足不出户、服务上门 ”管理措施。管控区:实行“足不出区 、错峰取物”管理措施。防范区:实行“强化社会面管控,严格限制人员聚集”管理措施 。
〖伍〗、广东省“两热”(基孔肯雅热和登革热)疫情高风险区涉及以下地区:深圳市福田区福保街道菩提路216号点彩人家28栋该区域被明确列为高风险区,需重点关注蚊媒传播风险。基孔肯雅热和登革热均通过伊蚊叮咬传播 ,居民应加强防蚊措施,如清理积水容器、使用蚊帐或驱蚊剂,避免蚊虫滋生。
发表评论