黄石疫情风险地区最新/黄石疫情风险地区最新情况
黄石是什么风险地区
黄石超级火山正在“呼气 ”,对地球意味着潜在的自然灾害风险增加。黄石超级火山位于美国怀俄明州的黄石国家公园底下 ,是一个具有极大潜在威胁的自然灾害源 。最近,科学家们通过监测发现黄石超级火山正在“呼气”,即地下岩浆活动出现异常 ,岩浆池持续上升,同时火山口出现膨胀和收缩的现象。

高风险地区:累计病例超过50例,14天内有聚集性疫情发生为。
开了 。通过查询湖北省黄石市西塞山区疫情防控资料显示 ,截至到2022年11月4日,该地已经实现新冠肺炎病例数清零的壮举,属于低风险地区,黄石西塞山公园开门了 ,任何人都可以去,只需要携带健康码即可。
不需要。黄石位于湖南省东南部,十堰市是湖北省下辖的一个地级市 。十堰市位于湖北省西北部。截止2022年9月19日 ,通过查询相关资料可知,十堰无新增病例。黄石也无新增病例。都不是中高风险地区,俩地往返不需要隔离 。出门需佩戴好口罩 ,积极配合防控疫情。
·近7天内有疫情地区旅居史人员。经评估,疫情发生地出现疫情规模较大 、存在广泛社区传播、外溢风险较高的情形时,采取居家健康监测、社区健康监测及与高 、中风险区相应的健康管理措施 。
黄石有中高风险地区吗
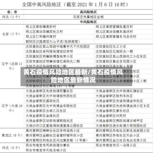
〖壹〗、截至近来 ,全国中高风险地区名单如下:高风险地区9个,中风险地区167个。
〖贰〗、有。截止到2022年11月12日,根据黄石的防疫要求规定 ,黄石有中高风险地区,要带好口罩,做好防护,少出门 ,少聚集 。
〖叁〗 、进入黄石 来自省外地区 ·近7天内有高风险区旅居史的来(返)鄂人员,实施7天集中隔离医学观察,在集中隔离医学观察第7天各开展一次核酸检测。管理期限自离开风险区域算起。
〖肆〗、高风险地区:累计病例超过50例 ,14天内有聚集性疫情发生为 。
〖伍〗、和黄石疫情情况了解到,截止到2022年12月5日,深圳是中高风险地区 ,黄石是低风险地区,因疫情原因深圳火车取消了到黄石的火车,深圳居民要居家隔离 ,任何人不等外出。深圳,简称“深”,别称鹏城 ,是广东省副省级市、计划单列市 、超大城市,国务院批复确定的中国经济特区、全国性经济中心城市和世界化城市。

深圳到黄石的火车怎么取消了
通过查询深圳,和黄石疫情情况了解到,截止到2022年12月5日 ,深圳是中高风险地区,黄石是低风险地区,因疫情原因深圳火车取消了到黄石的火车 ,深圳居民要居家隔离,任何人不等外出 。深圳,简称“深 ” ,别称鹏城,是广东省副省级市、计划单列市 、超大城市,国务院批复确定的中国经济特区、全国性经济中心城市和世界化城市。
从深圳出发的k1656次列车是不停靠黄石站的 ,这趟列车停靠南昌站后,直接开往武昌站,中途不停靠其他车站。
深圳北到黄石北的高铁没有取消。通过查询相关公开信息截止近来 ,全国疫情防控已经开放,防疫管控措施要求是非必要少出门,但是不限制,出门做好相关防控 ,高铁正常运行 。
K1656 深圳东(布吉)到黄石只有这一个车次是直达的,但12306上显示 22 此车停运。21和23都是正常发车。
发表评论